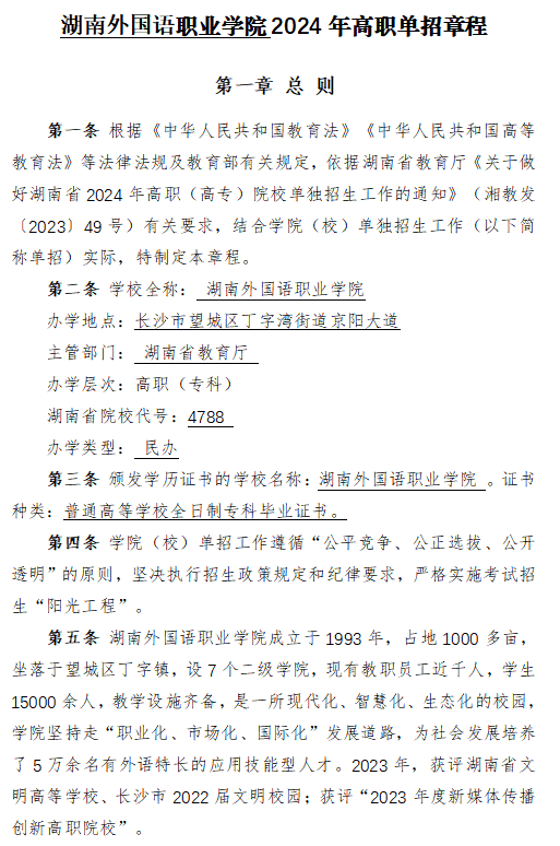
湖南外国语职业学院
211 |
985 |
双一流 |
语言
湖南省
高职(专科)
省重点
民办
8451
独立之人格,仁爱之精神
0731-88164788
http://www.huwai.edu.cn/
更多 >
图片
院校首页
历年分数
历年分数
历年分数
普通类
艺术类
体育类
招生计划
院校计划
投档规则(艺术)
投档规则(体育)
招生政策
招生简章
招生资讯
探校攻略
探校攻略
探校攻略
探校攻略
探校攻略
探校攻略
院校首页
> 招生简章
湖南外国语职业学院2024年高职单招章程
2024-01-31 16:59:33 分享至:
招生简章
招生资讯
湖南外国语职业学院2024年高职单招章程
2024-01-31 16:59:33